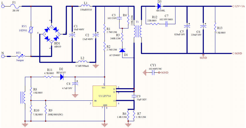
芯茂微 LP3716 主打“自供電 + 原邊反饋(PSR)”,把傳統 15 顆料的反激 BOM 壓縮到 僅需 5 顆外圍:
官方參考設計 LP3716+SB5100L 實測 83.3% 效率、<75mW 待機、12V±0.5% 精度,堪稱小功率適配器“極簡派”代表作。
| 特性 | 數值 | 備注 |
|---|---|---|
| 自供電電壓 | 10.4~12.8V | 內部高壓啟動,無需輔助繞組 |
| 原邊反饋精度 | ±1% | 省去光耦與431 |
| 開關頻率 | 39kHz(典型) | 低EMI,輕松過CISPR22B |
| 峰值電流模式 | 逐周期限流 | 內置前沿消隱 |
| 保護全家桶 | OVP/UVP/OCP/OTP | 全部自恢復 |
| 封裝 | SOP-8 | 兼容8腳DIP,維修友好 |
一句話:把“高壓啟動、PSR采樣、環路補償、保護邏輯”全部集成,外部只需設定電阻與電容。
關鍵外圍僅 5 顆:

官方照片:正面LP3716+變壓器,背面僅5顆貼片電阻電容,一張銀行卡大小。
BOM表
注:量大可換同步整流LP3588CSF,效率再提3%,成本加¥0.15。
官方提供繞線順序與起尾腳圖,直接發給變壓器廠即可打樣。

| 條件 | 輸出 | 效率 | 紋波 | 待機 |
|---|---|---|---|---|
| 115Vac/60Hz | 12V/1A | 84.4% | 85mV | 65mW |
| 230Vac/50Hz | 12V/1A | 85.0% | 109mV | 75mW |
| 264Vac/50Hz | 12V/1A | 84.6% | 127mV | 90mW |
深圳三佛科技提供樣品,技術支持,批量價格有優勢~
LP3716用自供電PSR架構,把高壓啟動、環路補償、保護邏輯全部集成,外圍僅5顆器件,單層板過EMI,83%效率,75mW待機。下次再畫“小家電輔助電源”、“路由器12V適配器”、“智能插座內置電源”,直接抄這份參考設計——一顆LP3716,讓反激電源設計回歸“極簡主義”。